(通讯员:李盈萱 张雅婷)2024年4月27日,,,,,由教育部工程创客教育虚拟教研室秘书处,,,,,及各区域教育组秘书处认真组织和实验的天下工程立异与劳动教育大赛暨第三届“清华工匠大赛”校外约请赛圆满落幕。。。。。。。。历经:项目报名,,,,,预赛与复赛,,,,,决赛,,,,,颁奖仪式等阶段,,,,,经由强烈角逐,,,,,我院三支参赛步队荣获天下三等奖的效果,,,,,展现了我院在工程立异及劳动教育方面的卓越效果。。。。。。。。
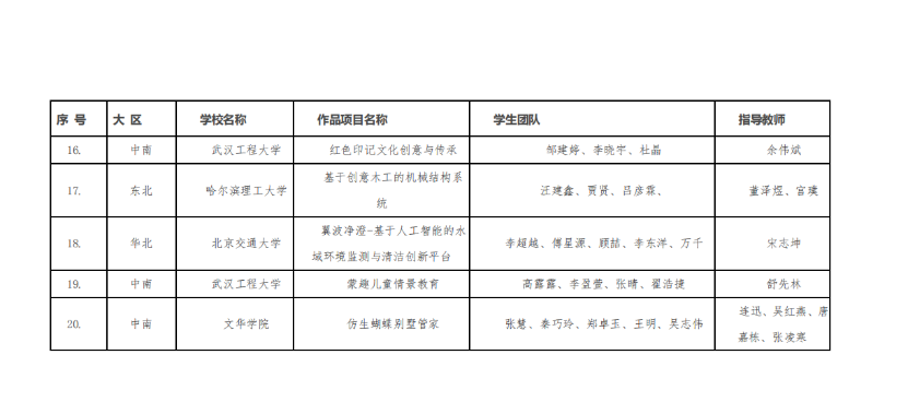
赛事自3月尾启动以来,,,,,各区域教研组秘书处起劲做好赛事宣传,,,,,普遍开展组织发动,,,,,学生团队踊跃报名。。。。。。。。来自天下六大区域 22 所高校的 50 件作品进入最后决赛,,,,,学科涵盖机械工程、人机交互、智能机械人、军事应用、新能源、数字康健等领域。。。。。。。。
经由大赛组委会及相关专家评审,,,,,最终评选出:特等奖 3 项、一等奖 12 项、二等奖 15 项,,,,,三等奖 20 项。。。。。。。。


